南充事业单位招48人,4月19日开始报名,看看有没有适合你的岗位

发表时间:2018-04-12 13:14

三国文化之源——南充

点击上方“南充播报”即可关注我们



小伙伴看过来~

南充一批事业单位招聘人才啦!

共计有48个名额。

具体有哪些单位?

接着往下看!


南充


仪陇县公开考核招聘

卫生事业单位工作人员48名

招聘对象和范围:

面向全国公开考核招聘2018年7月31日前取得普通高等教育全日制大学本科及以上毕业证、学位证的人员。


仪陇县在职在编机关事业单位工作人员不属本次公开考核招聘对象范围。


报名时间:

2018年4月19日8:30—2018年4月20 日12:00。


报名地点:

仪陇县人力资源和社会保障局(四楼会议室)。


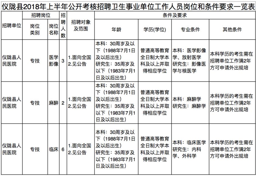
岗位条件见下图↓

(点击图片可放大查看)


公告详情请见↓

点击【原文阅读】查看


分享到:
地址:四川省南充市北湖路88号  |  电话号码:0817-2259839